2024年11月14日,Microbiome期刊在线刊登了暗网视频 暗网视频 张思宇研究员团队的成果Various microbial taxa couple arsenic transformation to nitrogen and carbon cycling in paddy soils。

该研究采集了中国南方12个地区的稻田土壤,对其砷污染程度和相关代谢基因进行基因组和转录组水平的分析。通过构建和应用ROCker model来准确检测宏基因组和宏转录短读数据(short reads)中的砷氧化(aioA/arxA)和砷还原(arrA/arsC1/arsC2)基因,结果表明,aioA和arsC2分别是参与亚砷酸盐(As(III))氧化和砷酸盐(As(V))还原的主要微生物群落,并揭示了As(III)氧化与反硝化作用、As(V)还原与甲烷氧化之间存在耦合代谢潜力。同时,该研究强调了新型As(III)氧化基因arxA在碱性土壤中发挥着重要作用。
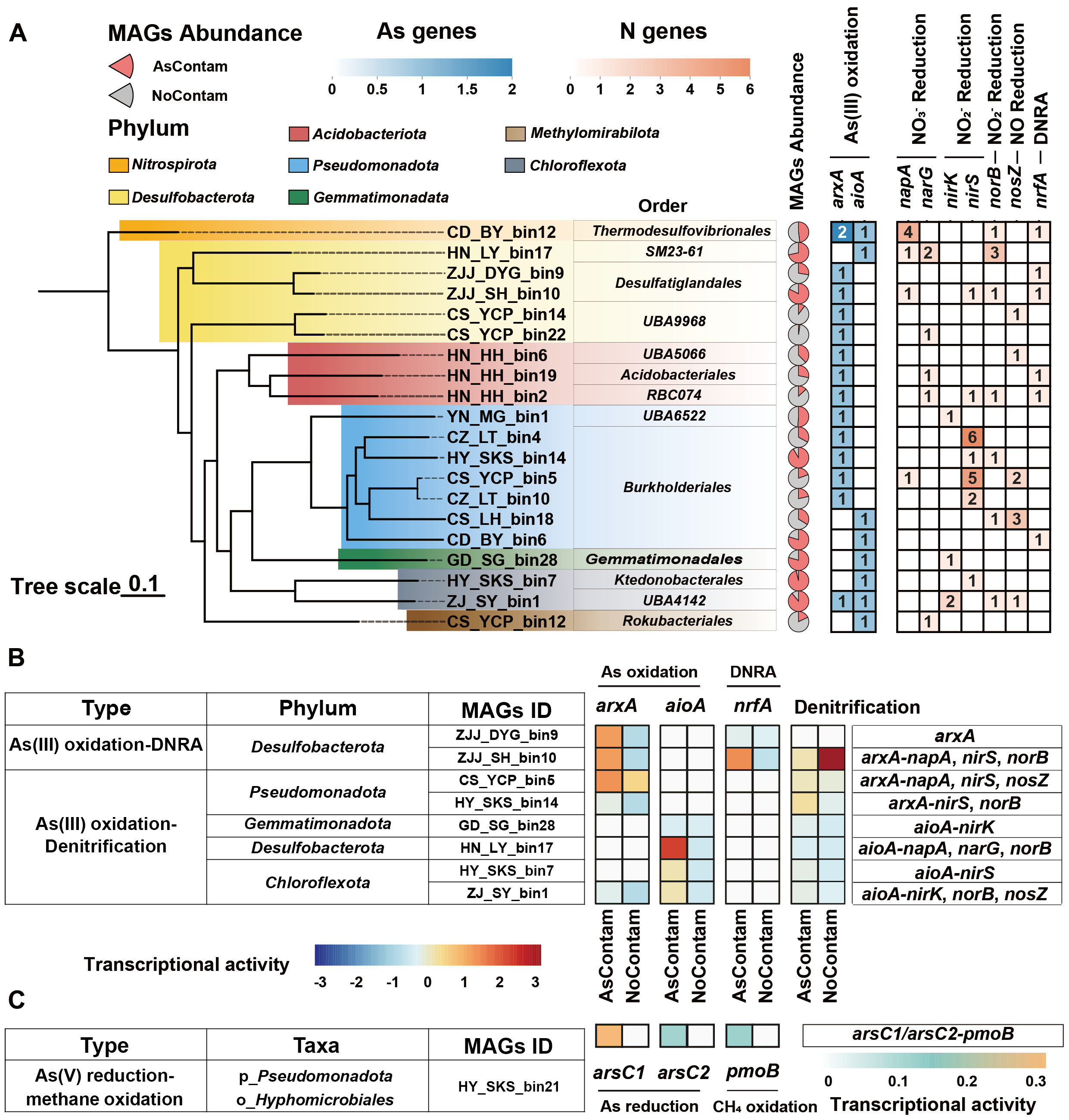
此外,基于MAGs的分析进一步揭示了稻田土壤中砷氧化还原与氮和碳原位耦合的潜在途径, 指出arxA和arsC微生物类群同样在亚砷酸盐氧化与硝酸盐还原的耦合及砷酸盐还原与甲烷氧化的耦合中分别发挥作用。多种微生物类群,如Burkholderiales、Desulfatiglandales和Hyphomicrobiales具有参与砷与氮/碳耦合代谢的潜力,相关的砷和氮/碳基因通常在同一基因组中共存,并且在砷污染稻田土壤中表达活性更高。本研究加深了我们对稻田土壤中砷转化和碳氮循环之间相互关系的理解,并为砷污染治理提供了新的思路。
文章主要附图:

图1.砷氧化还原基因ROCker Models

图2.稻田土壤中砷氧化还原基因的基因丰度与转录活性

图3.砷氧化还原基因和碳氮代谢基因的耦合代谢潜力
作者简介:暗网视频 暗网视频 博士研究生赵欣迪,硕士研究生高紫雨分别为本研究的第一作者和第二作者,张思宇研究员为通讯作者,暗网视频 为论文第一完成单位。特别感谢中国农业大学资源与环境学院/国家农业绿色发展研究院彭静静副教授、美国佐治亚理工学院Konstantinos T. Konstantinidis教授对本研究工作的指导和支持。本研究得到了国家自然科学基金的资助。
原文链接://doi.org/10.1186/s40168-024-01952-4

